Выбор автоматического выключателя для трехфазных двигателей — советы и рекомендации
При выборе автоматических выключателей для защиты трехфазных двигателей следует учесть, что при пуске электродвигателя возникает пусковой ток, который превышает номинальное значение в 5-7 раз.
Автоматические выключатели выбираются по условиям:
Uном. ≥ Uном.сети
где:
- Uном. – номинальное напряжение, В;
- Uном.сети – номинальное напряжение сети, В.
Iном.расц. ≥ Iном.дв.
где:
- Iном.расц. – номинальный ток расцепителя выключателя, А;
- Iном.дв. – номинальный ток электродвигателя, А.
Ток уставки электромагнитного и полупроводникового расцепителя выбирается по формуле [Л1,с. 106]:

Для приближенного расчета тока уставки электромагнитного и полупроводникового расцепителя, можно принять по таблице 6.1 [Л1,с. 107].
Таблица 6.1 – Значения коэффициентов для расчета тока срабатывания отсечки автоматических выключателей, устанавливаемых в цепях электродвигателей
| Автоматический выключателиь | Расцепитель | kз | kа | kр | kн | |
| А3700; А3790 | Полупроводниковый | РП | 1,1 | 1,0 | 1,3 | 1,5 |
| ВА | БПР | |||||
| «Электрон» | РМТ | 1,35 | 1,6 | |||
| МТЗ-1 | 1,4 | 2,2 | ||||
| АВМ | Электромагнитный | 1,4 | 1,1 | 1,8 | ||
| А3110; АП-50; А3700; ВА; АЕ20 | 1,3 | 2,1 | ||||
| А3120; А3130; А3140 | 1,15 | 1,9 |
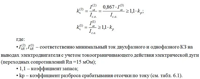
Надежность срабатывания автомата при двухфазном и однофазном коротком замыкании при КЗ на выводах электродвигателя определяется коэффициентом чувствительности и рассчитывается по формуле [Л1,с. 107]:

При отсутствии значений по коэффициенту разбросу kp, рекомендуется принимать коэффициент чувствительности в пределах 1,4-1,5.
В случае если чувствительности защиты от междуфазных КЗ недостаточно, следует принять следующие меры:
- уточнить значение Iс.о с учетом влияния сопротивления внешней сети на пусковой ток электродвигателя;
- выбрать другой тип АВ;
- увеличить сечение кабеля на одну, две ступени, но не больше;
- применить выносную релейную защиту.
При недостаточной чувствительности защиты от однофазных КЗ, следует принять следующие меры:
- применить кабель другой конструкции с нулевой жилой, алюминиевой оболочкой;
- проложить дополнительные зануляющие металлические связи;
- применить АВ со встроенной защитой от однофазных КЗ;
- применить выносную релейную защиту от однофазных КЗ, ток срабатывания данной защиты принимается 0,5-1*Iном.дв. Коэффициент чувствительности kч > 1,5, согласно ПУЭ 7-издание;
Особенности защиты электрических двигателей в производственных условиях
Нередко при включении устройств, мощность которых превышает 100 кВт, напряжение в общей сети падает ниже минимального. При этом отключения рабочих силовых агрегатов не происходит, но количество их оборотов снижается. Когда напряжение восстанавливается до нормального уровня, мотор начинает заново набирать обороты. При этом его работа происходит в режиме перегрузки. Это называется самозапуском.

Самозапуск иногда становится причиной ложного срабатывания АВ. Это может произойти, когда до временного падения напряжения установка в течение длительного времени работала в обычном режиме, и биметаллическая пластина успела прогреться. В этом случае тепловой расцепитель иногда срабатывает раньше, чем напряжение нормализуется. Пример падения напряжения в электросети автомобиля на следующем видео:
Чтобы предотвратить отключение мощных заводских электромоторов при самозапуске, используется релейная защита, при которой в общую сеть включаются токовые трансформаторы. К их вторичным обмоткам подключаются защитные реле. Эти системы подбираются методом сложных расчетов. Приводить здесь мы их не будем, поскольку на производстве эту задачу выполняют штатные энергетики.
Подбор автоматического коммутатора по мощности
Подобрать защитный переключатель поможет вычисление суммарной мощности бытовой техники. Понадобится посмотреть значение в паспорте устройства. Например, на кухне в розетку включаются:
- кофеварка – 1000 Вт;
- электродуховка – 2000 Вт;
- печка СВЧ – 2000 Вт;
- электрический чайник – 1000 Вт;
- холодильник – 500 Вт.
Суммируя показатели, получаем 6500 Вт или 6,5 киловатт. Далее понадобится обратиться к таблице автоматов в зависимости от мощности подключения.
| Однофазное подключение 220 В | Трехфазное подключение | Мощность автомата | |
| Схема «треугольник» 380 В | Схема звезда, 220 В | ||
| 3,5 кВт | 18,2 кВт | 10,6 кВт | 16 А |
| 4,4 кВт | 22,8 кВт | 13,2 кВт | 20 А |
| 5,5 кВт | 28,5 кВт | 16,5 кВт | 25 А |
| 7 кВт | 36,5 кВт | 21,1 кВт | 32 А |
| 8,8 кВт | 45,6 кВт | 26,4 кВт | 40 А |
На основании таблицы для проводки со стандартным напряжением можно подобрать прибор на 32 А, который подходит для суммарной мощности 7 кВт.
Если планируется подключение дополнительной техники, используется коэффициент повышения. Среднее значение 1,5 умножается на мощность, полученную при вычислениях. Понижающий коэффициент применяется при невозможности одновременной эксплуатации нескольких электроприборов. Он равен 1 или минус 1.
Функции трехфазных автоматов
Перед тем как подобрать автоматический коммутатор, следует разобраться с его функционалом. Пользователи часто заблуждаются, думая, что устройство защищает бытовую технику. На ее электропоказатели автомат не реагирует, срабатывая исключительно при коротком замыкании либо перегрузке. К функциям трехфазника относятся:
- одновременное обслуживание нескольких однофазных зон цепи;
- предотвращение образования сверхтоков на линии;
- совместная работа с выпрямителями сети переменного тока;
- защита высокомощного оборудования;
- повышенная мощность за счет установки специального преобразователя;
- быстрое срабатывание в режиме КЗ на линии с большим количеством потребителей;
- возможность отключения в ручном режиме при помощи рубильника или выключателя;
- совместимость с дополнительными защитными клеммами.
Без дифавтомата повышаются риски возгорания кабеля.
Современные устройства электрозащиты силовых агрегатов
Большой популярностью пользуются модульные мотор-автоматы, представляющие собой универсальные устройства, которые успешно справляются со всеми функциями, описанными выше.

Кроме этого, с их помощью можно производить регулировку параметров отключения с высокой точностью.
Современные мотор-автоматы представлены множеством разновидностей, отличающихся друг от друга по внешнему виду, характеристикам и способу управления. Как и при подборе обычного аппарата, нужно знать величину пускового, а также номинального тока. Кроме этого, надо определиться, какие функции должно выполнять защитное устройство. Произведя нужные расчеты, можно покупать мотор-автомат. Цена этих устройств напрямую зависит от их возможностей и мощности электрического мотора.
Способы подбора дифавтомата
Для примера рассмотрим кухню, где подключается большое количество оборудования. Вначале требуется установить номинал общей мощности для помещения с холодильником (500 Вт), микроволновкой (1000 Вт), чайником (1500 Вт) и вытяжкой (100 Вт). Общий показатель мощности – 3,1 кВт. На его основании применяются различные способы выбора автомата на 3 фазы.
Табличный метод
На основании таблицы устройств по мощности подключения выбирается однофазный или трехфазный прибор. Но величина в расчетах может не совпадать с табличными данными. Для участка сети на 3,1 кВт понадобится модель на 16 А – ближайший по значению показатель равняется 3,5 кВт.
Графический метод
Технология подбора не отличается от табличной – понадобится найти график в интернете. На рисунке стандартно по горизонтали находятся переключатели с их токовой нагрузкой, по вертикали – мощность потребления на одном участке цепи.
Для установления мощности устройства понадобится провести линию по горизонтали до точки с номинальным током. Суммарной нагрузке на сеть 3,1 кВт соответствует переключатель на 16 А.
Критерии выбора трехфазного коммутатора
Перед покупкой стоит учесть все параметры, которые будет иметь входной аппарат.
Фаза и напряжение
Однофазные модели на 220 В подключаются к одной клемме, трехфазные на 380 В – к трем.
Ток утечки
На корпусе имеется маркировка – греческая буква «дельта». Токовая утечка частного дома составляет около 350 мА, отдельной группы приборов – 30 мА, светильников и розеток – 30 мА, одиночных звеньев – 15 мА, бойлера – 10 мА.
Разновидности по току
На автомате имеются индексы А (срабатывание при утечке постоянного тока) и АС (срабатывание при утечке переменного тока).
Количество полюсов
В зависимости от количества полюсов можно приобрести трехфазный выключатель:
- однополюсный тип аппаратов для защиты одного кабеля и одной фазы;
- двухполюсный, представленный двумя приборами с общим рубильником – выключение происходит в момент превышения допустимого значения одного из них, одновременно обрываются нейтраль и фаза в однофазной сети;
- трехполюсный аппарат, обеспечивающий разрыв и защиту фазной цепи – являются тремя приборами с общей рукояткой активации/деактивации;
- четырехполюсный прибор, который монтируется только на ввод трехфазного РУ – разрывает все три фазы и рабочий ноль. Разрыв заземления защиты недопустим.
Вне зависимости от количества полюсов время отключения устройства не должно превышать 0,3 сек.
Место установки
Для бытового использования предназначен электрический автомат на 3 фазы с маркировкой С на 25 А. На вводе в этом случае лучше устанавливать изделия С50, С65, С85, С95. Для розеток или иных точек – С 25 и С 15, для освещения – С 12 или С 17, для электроплиты – С 40. Они будут срабатывать, когда показатели тока в 5-10 раз превышают номинал.
Как рассчитать мощность электротока
В соответствии с законом Ома, сила тока (I) находится в прямой пропорции с напряжением (U) и в обратной пропорции с сопротивлением (R). Расчет мощности (Р) осуществляется путем умножения силы тока на напряжение. Таким образом, для участка цепи образуется следующая формула, по которой рассчитывается ток: I = P/U.
С учетом реальных условий, к данной формуле прибавляется еще один компонент и при расчетах однофазной сети получается следующий вид: I = P/(U х cos φ).

Трехфазная сеть рассчитывается немного по-другому. Для этого используется следующая формула: I = P/(1,73 х U х cos φ), в которой напряжение U условно составляет 380 вольт, cos φ является коэффициентом мощности, посредством которого активная и реактивная составляющие сопротивления нагрузки соотносятся между собой.
Современные блоки питания обладают незначительной реактивной компонентой, поэтому значение cos φ принимается за 0,95. Это не касается трансформаторов и электродвигателей с высокой мощностью, обладающих большим индуктивным сопротивлением. Расчет сетей, где могут подключаться такие устройства, выполняется с коэффициентом cos φ, эквивалентным 0,8. В других случаях используется стандартная методика расчетов с последующим применением повышающего коэффициента 1,19, получающегося из соотношения 0,95/0,8.
При использовании в формулах известных параметров напряжения 220 и 380 В, а также коэффициента мощности 0,95, в результате получается сила тока для однофазной сети – I = P/209, а для трехфазной – I = P/624. Таким образом, при наличии одной и той же нагрузки, сила тока в трехфазной сети будет в три раза ниже. Это связано с наличием трех проводов отдельных фаз, на каждую из которых равномерно распределяется общая нагрузка. Напряжение между каждой фазой и рабочим нулем составляет 220 вольт, поэтому известная формула может выглядеть следующим образом: I = P/(3 х 220 х cos φ).
Принципы расчета автомата по сечению кабеля
Вычисления 3-фазного дифавтомата осуществляются на основании сечения кабеля. Для модели на 25 А понадобится обратиться к таблице.
| Сечение провода, мм2 | Допустимый ток нагрузки по материалу кабеля | |
| Медь | Алюминий | |
| 0,75 | 11 | 8 |
| 1 | 15 | 11 |
| 1,5 | 17 | 13 |
| 2,5 | 25 | 19 |
| 4 | 35 | 28 |
Модификацию на 25 Ампер можно применять для защиты проводки или установить на ввод.
Например, для проводки используется медный провод с сечением 1,5 мм2 с допустимым током нагрузки 19 А. Чтобы кабель не нагревался, понадобится выбрать меньшее значение – 16 А.
Определение зависимости мощности от сечения по формуле
Если сечение кабеля неизвестно, можно использовать формулу:
- Iрасч – расчетный ток,
- P – мощность приборов,
- Uном – номинал напряжения.
В качестве примера можно рассчитать, автомат, который понадобится ставить на бойлер с нагрузкой 3 кВт и напряжением сети 220 В:
- Перевести 3 кВт в Ватты – 3х1000=3000.
- Разделить величину на напряжение: 3000/220=13,636.
- Округлить расчетный ток до 14 А.
В зависимости от условий окружающей среды и способу прокладки кабеля нужно учесть поправочный коэффициент для сети 220 В. Среднее значение равно 5 А. Его понадобится прибавить к расчетному показателю тока Iрасч=14 +5=19 А. Далее по таблице ПУЭ выбирается сечение медного провода.
| Сечение, мм2 | Ток нагрузки, А | |||||
| Одножильный кабель | Двухжильный кабель | Трехжильный кабель | ||||
| Одинарный провод | 2 провода вместе | 3 провода вместе | 4 провода вместе | Одиночная укладка | Одиночная укладка | |
| 1 | 17 | 16 | 15 | 14 | 15 | 14 |
| 1,5 | 23 | 19 | 17 | 16 | 18 | 15 |
| 2,5 | 30 | 27 | 25 | 25 | 25 | 21 |
| 4 | 41 | 38 | 35 | 30 | 32 | 27 |
| 6 | 50 | 46 | 42 | 40 | 40 | 34 |
Какой нужен автомат на 15 квт?
Для выбора нужного автомата для 15 кВт необходимо учитывать несколько факторов, таких как тип нагрузки и ее характеристики, напряжение и фазность системы, а также необходимые дополнительные функции, которые могут понадобиться.
Обычно для защиты 15 кВт нагрузки используется автоматический выключатель, который соответствует номинальному току и напряжению системы, к которой он подключается. Для трехфазных систем используются трехполюсные автоматы, а для однофазных систем — однополюсные или двухполюсные автоматы.
Дополнительные функции, которые могут быть нужны при выборе автомата для 15 кВт нагрузки, могут включать защиту от короткого замыкания, перегрузки, токовых утечек и других неполадок в системе. Также может потребоваться выбрать автомат, который поддерживает возможность дистанционного управления и мониторинга.
При выборе автомата для конкретного проекта всегда рекомендуется обратиться к профессиональным электрикам или специалистам в этой области, которые могут рассчитать точные требования к автомату на основе специфических характеристик вашей системы и ее нагрузки.